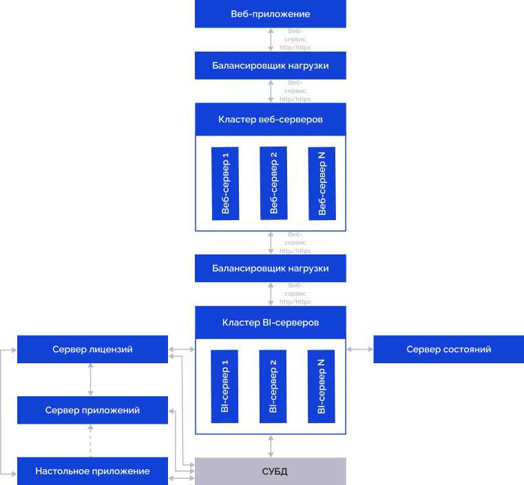
«Форсайт. Аналитическая платформа» может работать в различных конфигурациях, используя отдельные серверы для выделения ядра бизнес-логики, ядра безопасности или пользовательского интерфейса. Для простых систем, рассчитанных на небольшое количество пользователей, достаточно конфигурации с сервером СУБД и настольными приложениями «Форсайт. Аналитическая платформа» или BI-сервером и веб-приложениями. Для более сложных систем, в которых важна отказоустойчивость, можно сформировать кластер из BI-серверов, использовать виртуальные среды или облачные решения. При использовании двух и более BI-серверов рекомендуется добавлять в конфигурацию сервер состояний, с помощью которого будут восстанавливаться параметры объектов в случае сбоя BI-сервера, к которому выполняется запрос. В качестве сервера состояний платформа поддерживает работу с Redis.
Примечание. Сервер состояний не входит в комплект поставки продукта «Форсайт. Аналитическая платформа».
Выбранная конфигурация должна учитывать способ организации серверов СУБД, в которых будут создаваться репозитории платформы, а также другие источники данных, к которым «Форсайт. Аналитическая платформа» может подключаться для получения данных.
Ниже приведена базовая конфигурация с использованием одного BI-сервера.
В приведенных ниже конфигурациях используются следующие условные обозначения:
|
Ядро бизнес-логики обеспечивает логику работы продукта «Форсайт. Аналитическая платформа», логику взаимодействия объектов, выполняет функции загрузки, обработки, расчёта и сохранения данных. |
|
Ядро безопасности обеспечивает выполнение функций администрирования и информационной безопасности. |
|
Пользовательский интерфейс обеспечивает взаимодействие пользователя с продуктом «Форсайт. Аналитическая платформа». |
|
Веб-сервис предназначен для взаимодействия между веб-приложением и серверами системы, используя http/https запросы. |
|
Взаимодействие элементов конфигурации на уровне продукта «Форсайт. Аналитическая платформа». |
|
Взаимодействие элементов конфигурации на уровне пользователя в ручном режиме. |
Стандартная конфигурация продукта «Форсайт. Аналитическая платформа» предполагает использование настольного приложения или веб-приложения:
При использовании настольного приложения:
Пользователь взаимодействует с интерфейсом настольного приложения.
Настольное приложение отправляет запросы к серверу лицензий, по результатам которых настольное приложение определяет доступ к функциональности.
Настольное приложение взаимодействует с базой данных через драйвер СУБД с помощью ядра бизнес-логики.
При использовании веб-приложения функции бизнес-логики и безопасности выполняет BI-сервер, пользовательский интерфейс представлен веб-приложением:
Пользователь взаимодействует с интерфейсом веб-приложения.
Веб-приложение взаимодействует с серверной частью и BI-сервером, через точку доступа PP.SOM.Som. Схема отображает обобщенное взаимодействие, подробное описание взаимодействия веб-приложения с другими компонентами приведено в разделе «Установка и настройка серверной части веб-приложения».
BI-сервер отправляет запросы к серверу лицензий, по результатам которых BI-сервер определяет доступ к функциональности.
BI-сервер взаимодействуют с базой данных через драйвер СУБД с помощью ядра бизнес-логики.
При выполнении отложенных ресурсоёмких задач по заданному расписанию:
Пользователь настраивает запланированные задачи в настольном приложении, передает настройки серверу приложений и запускает инструмент «Планировщик задач».
Сервер приложений отправляет запросы к серверу лицензий, по результатам которых сервер приложений определяет доступ к функциональности.
Сервер приложений выполняет отложенные ресурсоёмкие задачи по заданному расписанию и взаимодействует с базой данных через драйвер СУБД с помощью ядра бизнес-логики.
Примечание. Сервер приложений может быть совмещен с BI-сервером. При выполнении ресурсоёмких задач располагайте сервер приложений отдельно от BI-сервера.
Установка BI-сервера и веб-приложения приведена в статьях: «Установка веб-приложения на ОС Windows» и «Установка веб-приложения на ОС Linux».

Систему рекомендуется разрабатывать как последовательность контуров, которые всё более полно удовлетворяют потребности заказчика.
Количество контуров определяется спецификой системы. Обязательно должно быть выделено минимум три контура: разработки, тестирования и промышленной эксплуатации.
Контур разработки (DEV) создается одновременно с контуром тестирования для разработки функциональности системы:
Контур тестирования (TEST) создается одновременно с контуром разработки для тестирования разрабатываемой функциональности системы и имеет такую же конфигурацию. Разработанная функциональность переносится в контур тестирования из контура разработки.
Контур промышленной эксплуатации (PROD) создается на стороне заказчика:
В контуре используются реальные данные заказчика. Разработанная функциональность переносится на контур промышленной эксплуатации только после успешного прохождения тестирования в контуре тестирования.
См. также:
Установка и настройка продукта «Форсайт. Аналитическая платформа»